- Aims and Scope
- Frequency and Mode of Publication
- Sections of the Journal
- Types of Contributions
- Editorial Processes
- Interoperability and Archiving Policy
ACI Avances en Ciencias e Ingenierías is a multidisciplinary open-access scientific journal. It publishes peer-reviewed original contributions in various fields of formal sciences (mathematics, computer science), physical sciences (physics, chemistry, astronomy, geology), life sciences (molecular biology, evolution, botany, zoology, biotechnology, paleontology), environmental sciences (climatology, meteorology), applied sciences and engineering, as well as multidisciplinary contributions at the interface of science, technology, engineering, and mathematics (STEM).
ISSN (electronic): 2528-7788 | ISSN (print): 1390-5384
Permanent URL: http://avances.usfq.edu.ec
Aims and Scope
ACI Avances en Ciencias e Ingenierías is an international, multidisciplinary, open-access scientific journal published on a biannual basis (May and December).
The journal publishes original research in the sciences and engineering, focusing on methodological rigor and a transparent peer review process. It operates under a diamond open access model, charging no article processing or publication fees (APCs). ACI promotes open science and open data practices to strengthen transparency, reproducibility, and collaboration across scientific communities. Its purpose is to expand the international exchange of knowledge and to generate applied value to the broader society.
The journal accepts original articles, review papers, and communications in English and Spanish. The considered fields are the sciences (including materials science, ecology, chemistry, biotechnology, computer science, microbiology, agronomy, physics, and mathematics) and in engineering (including civil and structural engineering, electrical and electronic engineering, and chemical engineering), prioritizing contributions with scientific rigor and an interdisciplinary approach within the framework of science, technology, engineering, and mathematics (STEM).
ACI operates on the Open Journal Systems (OJS) platform and is published by USFQ Press, the publishing house of Universidad San Francisco de Quito (USFQ).
The journal is indexed in several databases, including DOAJ, Latindex 2.0, REDIB, Redalyc, and ROAD, providing visibility and accessibility of its contents. The complete list is in:
Indexing.
ACI Avances en Ciencias e Ingenierías maintains, in its Articles and Issues section, thematic dossiers from previous years. Each dossier is a thematic collection coordinated by guest editors and composed of articles originally published in regular issues of the journal. These dossiers do not constitute independent issues or a separate editorial format. Since 2026, the journal has published exclusively regular issues and accepts manuscripts only through its standard editorial workflow.
Frequency and Mode of Publication
ACI Avances en Ciencias e Ingenierías publishes two issues per year, in May and December, which together form the annual volume. Accepted articles are published online as soon as their final version is available (early access publication) and are subsequently added to the index of the current issue. Manuscript submissions are accepted on a continuous basis.
Sections of the Journal
Starting in 2025, ACI Avances en Ciencias e Ingenierías has changed its organization of contents in the journal to focus on scientific contributions from an interdisciplinary point of view. The journal now combines exact, biological, and environmental sciences, as well as engineering and multidisciplinary research in science, technology, engineering, and mathematics (STEM). This update aims to enhance the visibility and impact of published articles by removing the previously used sections. Until 2024, the journal organized its contents as follows: Section A – Exact Sciences, section B – Life Sciences, section C – Engineering.
With this new structure, ACI Avances en Ciencias e Ingenierías broadens its scope and promotes greater integration of scientific knowledge in a global context.
Types of Contributions
The journal ACI Avances en Ciencias e Ingenierías accepts, evaluates, and publishes articles, reviews, and communications in Spanish and English.
Article: Manuscripts submitted as Articles should offer significant conclusions to address a problem, being thorough in analysis and conclusions, and including all relevant empirical data. For more information about the structure of an article, please refer to the Submissions section.
Reviews: A review article is an academic document that summarizes, analyzes, and critically evaluates previous research conducted on a specific topic. Unlike an original research article, a review article does not present new experimental data but synthesizes and contextualizes the information available in the scientific literature. These articles typically provide an overview of the current state of knowledge in a particular field, identifying trends, discrepancies, and areas of future research. For more information about the structure of a review, please refer to the Submissions section.
Communications: Communications are brief academic documents that present preliminary results or notable research findings in a concise and direct format, focusing on specific aspects or particular discoveries without delving into exhaustive details. They are ideal for sharing relevant information quickly and efficiently with the scientific community. For more information about the structure of a communication, please refer to the Submissions section.
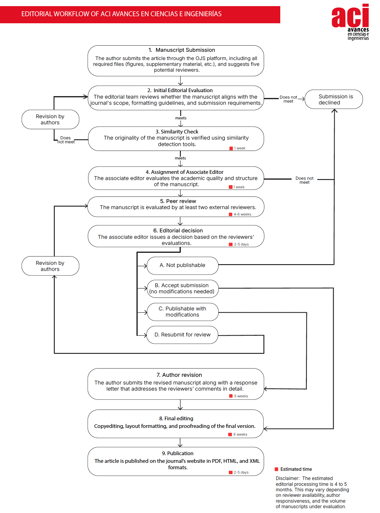
Editorial Processes
Preliminary Review Process
Each submitted article will undergo an initial evaluation by the Editors-in-Chief to ensure it meets the journal’s standards, including thematic scope, formatting, structure, and readability. If the manuscript does not align with the journal’s scope, it will be returned to the author. Its originality will also be checked using Turnitin to detect similarities with existing works. If the manuscript’s format does not meet the required guidelines, authors will be asked to make revisions; if no response is received, the manuscript will be automatically rejected.
The Editors-in-Chief assign each article to an Associate Editor based on the relevant area of expertise.
Peer Review Process
All articles must undergo blind peer review, involving evaluation by at least two reviewers who send their assessments and suggestions to the Associate Editor via the journal's OJS platform.
The associate editor is responsible for making decisions based on the reviewers' comments and suggestions. The editor's options are:
- Not publishable
- Accept submission (no modifications needed)
- Publishable with modifications
- Resubmit for review
Subsequently, the associate editor communicates the decision to the authors along with the reviewers' comments. In cases of conflicting evaluations, additional revisions may be requested, and the final decision is based on all received evaluations. Articles are evaluated based on criteria such as novelty, appropriateness of references, technical content, quality of figures and tables, and writing quality.
For cases of "publishable with modifications" and "resubmit for review," articles will be sent back to authors for necessary editorial and technical corrections suggested by the reviewers.
In cases where revisions are required, authors must detail the changes made in a response letter to the reviewers and submit the revised manuscript with all corrections implemented.
The Editors-in-Chief and Associate Editors reserve the right to reject articles at any stage of the process to ensure publication quality.
For more details, see the Peer review process section.
Publication process
Once accepted, articles undergo review for format, style, and language before moving to the design and layout phase for publication in the corresponding number and volume.

Interoperability and Archiving Policy
- All published articles are open access and can be downloaded from the journal’s website: https://revistas.usfq.edu.ec/index.php/avances/issue/archive.
- Interested readers can register at https://revistas.usfq.edu.ec/index.php/avances/user/register to receive email notifications whenever a new issue is published.
- ACI Avances en Ciencias e Ingenierías maintains a digital backup on Archive.org, where individual articles are stored and preserved in PDF format.
- The journal uses the PKP Preservation Network (PN), a digital preservation service for journals operating under Open Journal Systems (OJS). This ensures the secure archiving and long-term preservation of published articles.
- Authors are encouraged to deposit their published articles in institutional repositories or personal websites to maximize their visibility and reach. It is recommended to use the final, edited version published by the journal.
- Publication metadata is available through the OAI-PMH 2.0 protocol and can be accessed at: https://revistas.usfq.edu.ec/index.php/avances/oai?verb=Identify.
