Artículos
Desarrollo de una propuesta de producción de espirulina en polvo aplicando principios de economía circular para la industrialización
Development of a proposal for the industrial production of spirulina powder applying circular economy principles
Desarrollo de una propuesta de producción de espirulina en polvo aplicando principios de economía circular para la industrialización
Avances en Ciencias e Ingenierías, vol. 17, núm. 2, pp. 1-19, 2025
Universidad San Francisco de Quito

Recepción: 22 Diciembre 2024
Aprobación: 02 Abril 2025
Publicación: 20 Noviembre 2025
Resumen: Este trabajo presenta un diseño para un proceso de producción de espirulina, con un enfoque en la circularidad. Se propone un fotobiorreactor para su cultivo y se analizó la viabilidad de cultivarla en la localidad de Tumbaco, Pichincha, Ecuador. El proceso se diseñó utilizando un diagrama de bloques, junto con el balance de masa para cuantificar las entradas y salidas involucradas en el cultivo del alga, el procesamiento y el empacado de espirulina en polvo. Además, se realizó un análisis económico preliminar para evaluar su viabilidad. Para aplicar la circularidad en el proceso, se discutió la reutilización de agua y nutrientes. Finalmente, se exploraron las posibilidades de emplear la espirulina residual como bioadsorbente para tratar aguas residuales industriales, transformando un subproducto en una solución ambiental. Como resultado, el proceso con enfoque circular presentó mejores resultados económicos y fue también viable técnicamente.
Palabras clave: espirulina, microalgas, valorización de residuos, circularidad.
Abstract: This work presents a process design for spirulina production, with an emphasis on circularity. The feasibility of cultivating spirulina in Tumbaco, Ecuador, was analyzed, and a tubular photobioreactor was proposed for its cultivation. The process was designed using a block diagram, along with a mass balance to quantify the inputs and outputs involved in the production of powdered spirulina, from cultivation to packaging. Additionally, a preliminary economic analysis was conducted to evaluate its feasibility. To implement circularity in the process, the reuse of water and nutrients was addressed. Furthermore, the potential use of residual spirulina as a bioadsorbent for treating industrial wastewater was explored, transforming a by-product into an environmental solution. As a result, the circular approach showed better economic performance and was also technically feasible.
Keywords: spirulina, microalgae, residue valorization, circularity.
INTRODUCCIÓN
Las microalgas son organismos celulares procariotas y eucariotas con un tamaño de aproximadamente 200 μm, que han atraído un creciente interés en la industria debido a sus amplias aplicaciones, como las energías renovables, los productos farmacéuticos y los suplementos alimenticios [1]. Las microalgas son microorganismos fotosintéticos capaces de adaptarse rápidamente a nuevos entornos, y tienen una excelente calidad nutricional en comparación con las plantas terrestres convencionales que se ingieren en la dieta humana, como por ejemplo la comparación nutricional de 100g de producto entre la espinaca y la espirulina, donde se muestra que hay mayores beneficios para la espirulina respecto a vitaminas, minerales y macronutrientes [2, 3]. Además de proteínas, contienen péptidos, carbohidratos, lípidos, vitaminas, pigmentos, minerales y otros valiosos oligoelementos, lo que los convierte en una fuente alternativa de proteínas para fines alimentarios y de alimentación animal [4, 5]. El uso de microalgas se remonta a siglos atrás, pues las algas verdeazules comestibles se han utilizado como alimento en culturas antiguas como los aztecas, quienes las utilizaban alrededor del año 1300, y se cree que también por los mayas. En África, la población ha recolectado espirulina durante siglos, mientras que en China, Mongolia, Tartaria y América del Sur se han consumido tradicionalmente otras algas verdeazules [6]. Sin embargo, el cultivo de microalgas tiene solo unas pocas décadas de antigüedad [7].
La espirulina es una microalga que ha alcanzado una considerable popularidad en el sector de la salud, la industria alimentaria y la acuicultura. Se considera segura para el consumo humano y tiene un contenido muy alto de macronutrientes y micronutrientes, aminoácidos esenciales, proteínas, lípidos, vitaminas, minerales y antioxidantes, lo que la convierte en un suplemento alimenticio completo para combatir las deficiencias nutricionales en los países en desarrollo [8].
El ciclo de crecimiento más corto, la mayor eficiencia fotosintética, el uso de tierras marginales para el cultivo, la naturaleza rica en lípidos y el potencial de productos comerciales valiosos vuelven a la espirulina más atractiva en comparación con la biomasa terrestre [9]. Debido a estas características, en todo el mundo se emplean diversas tecnologías para la producción en masa y el procesamiento de microalgas fotoautótrofas [4].
La espirulina se desarrolla y crece en el agua, además de que puede ser cosechada y procesada fácilmente. Adicionalmente, prospera en condiciones libres de pesticidas, con abundante luz solar y temperaturas moderadas, pero también es altamente adaptable y puede sobrevivir incluso en condiciones extremas [10]. Además, las microalgas son capaces de crecer en aguas residuales municipales, industriales o agrícolas. Por lo tanto, pueden recuperar eficientemente nutrientes como el nitrógeno y el fósforo de las corrientes de aguas residuales, mejorando su calidad [11].
Las microalgas requieren un procesamiento específico: se producen en instalaciones industriales controladas, donde se consideran el diseño del fotobiorreactor, la selección y optimización del medio de cultivo, las condiciones operativas, así como la cosecha y el secado de la biomasa [12]. Para establecer los parámetros económicos del cultivo de espirulina y de otras microalgas, es necesario conocer en detalle los procesos y equipos utilizados, así como las especificaciones para el uso de la biomasa generada [13].
La producción comercial de microalgas puede realizarse de manera integrada, en un ciclo que incluye el cultivo, la cosecha y la conversión en bioproductos, lo cual permite altos niveles de reciclaje de agua, nutrientes y energía, y favorece una producción sostenible a escala comercial [14]. El agua, el nitrógeno, el fósforo, el carbono orgánico y otros macronutrientes y micronutrientes presentes en las aguas residuales son adecuados para el crecimiento de las microalgas. Al fomentar dicho crecimiento, el agua residual se trata simultáneamente, lo que reduce los costos tanto del tratamiento de aguas como de la producción de biomasa, disminuye significativamente el impacto ambiental de procesos alternativos y permite sustituir fertilizantes costosos y no sostenibles [15].
Diseñar un proceso de producción de espirulina que aproveche todas las ventajas de esta microalga representa una oportunidad para generar beneficios tanto económicos como ambientales. En el presente trabajo se propone el diseño de un proceso que abarca desde el cultivo del alga hasta el empacado de la espirulina en polvo, incluyendo el análisis de las operaciones unitarias, el balance de masas y los costos asociados. A partir del enfoque de economía circular, se considera el uso de aguas residuales provenientes de otras industrias para el cultivo, así como el aprovechamiento de los residuos de microalga para tratar el agua del proceso y su posible comercialización como insumo para otras industrias que requieren soluciones para el tratamiento de aguas.
METODOLOGÍA
Para la propuesta de diseño se empleó una metodología investigativa que incorporó conceptos y prácticas de los procesos industriales lineales, con el objetivo de innovar con el diseño y producción. La finalidad fue reducir desperdicios e incluir reciclos optimizando todo el proceso y las corrientes involucradas [16].
En el marco de la economía circular, se plantea la evaluación de residuos, en este caso, de las microalgas que no pasen el control de calidad, para así ser utilizadas en otras industrias. El objetivo es mantener el valor de los productos, materiales y recursos durante el mayor tiempo posible, especialmente el recurso hídrico, que también ayuda a reducir la entrada de materiales como los macronutrientes [17].
Para el diseño de un proceso se siguió una secuencia lógica que se puede resumir en 3 etapas:
La elección de operaciones unitarias se determinó inicialmente con la ayuda de un diagrama de bloques, donde se representan las operaciones básicas para que se realice este proceso [18]. Posteriormente, se realiza una búsqueda de equipos que puedan ser empleados en este procesamiento, en función del caudal de producción.
Los reciclos se emplean para aquellos procesos en los que tienen lugar reacciones de transformación con porcentajes de conversión bajas, fenómenos de transferencia de calor y masa poco eficientes. En este caso, el recurso considerado es el agua, para el cual se busca implementar un ciclo técnico que evalúe las condiciones y nutrientes que aun posee el agua para continuar con su uso [19]. Finalmente, se realizó un análisis económico de los procesos lineal y circular, basado en el cálculo del ISBL (inside battery limits) y OSBL (outside battery limits), así como en la evaluación de ítems para la estimación de costos y en el flujo de caja para la estimación del retorno Costos precios proceso circular[18].
En la Tabla 1 se exponen las bases de diseño de los dos procesos:
TABLA 1. Bases de diseño para la producción de espirulina.

*Datos recuperados de: [20, 21, 22, 23, 24, 25]
** El cálculo de cantidad generada del producto final se obtuvo con la producción de 14 kg/ día en 17 horas y 30 minutos, por lo que se tomó el inmediato superior de 18 horas. Las horas restantes de trabajo se destinarán a procesos no agregados de valor.
RESULTADOS
La espirulina requiere abundante luz, nutrientes y una temperatura alta [26]. Tumbaco, al ser una región subtropical, cumple con las condiciones para la producción de espirulina de buena calidad, a pesar de que el clima es cambiante. Sin embargo, es posible manipular los parámetros del cultivo para minimizar los efectos de la variación de las condiciones climáticas sobre el rendimiento y la calidad del cultivo [27].
Aunque se asegura que no existen diferencias entre el cultivo en sistemas abiertos o cerrados [28], en este proceso se propone el uso de un fotobiorreactor tubular. Esta elección, en línea con lo indicado por Soni et al. [8] permite tener un mejor control de las condiciones de cultivo, minimiza la pérdida de CO2 y la evaporación del agua. Para el medio de cultivo, se consideró el uso de agua potable y agua tratada con nutrientes. No se definió el tratamiento del agua; sin embargo, se señala que el agua tratada por ósmosis inversa es la más apropiada para cultivar espirulina [27].
En este proceso se utiliza nitrógeno, fósforo, y potasio por ser los nutrientes más estudiados e importantes para el crecimiento del alga [29, 30]. En cuanto a la cantidad de agua, se reporta que se requieren entre 1 000-1 500 L de agua para producir 1 kg de biomasa de microalga [31]. Por lo tanto, para el proceso se considera el uso de 1 200 L de agua potable para la producción de 8,1 kg, lo que varía sustancialmente el balance de masas con respecto a la literatura.
El diagrama de bloques de los procesos actuales para la producción de espirulina se presenta de forma lineal. Es importante considerar que los parámetros de producción se mantienen en condiciones estándar, es decir, a temperaturas entre 20 y 25 °C y a 1 atm de presión. La única variación significativa ocurre en la etapa de secado, donde las temperaturas pueden alcanzar hasta 92 °C.
Las operaciones unitarias del proceso que le siguen al cultivo son el lavado, secado, trituración, tamizado y empacado. Como la espirulina tiene sus filamentos dispuestos en una hélice alargada, la cosecha y filtración mediante pantallas es la recomendada en la literatura, coincidiendo con los equipos propuestos en el diseño de este proceso [32]. Se seleccionó un equipo de limpieza de flujo horizontal y se acopló a un molino planetario de bolas. El equipo de secado tendrá alimentación horizontal al igual que el tamiz de bolas. Esto es recomendable para evitar el esparcimiento o la pérdida de producto y así garantizar la recolección de espirulina. Finalmente, la espirulina en polvo que apruebe el tamaño de grano será embalada en una máquina de flujo.
Para el empacado se proponen bolsas de papel kraft de capacidad de 500 g. , aunque Kumar et al. [33] sugiere que un material como el polietileno proporciona una vida útil más larga, los hallazgos de Tutaroğlu et al. [34] demuestran que los microplásticos están comúnmente presentes en los productos comerciales finales de espirulina, influenciadas directamente por el material del empaque.
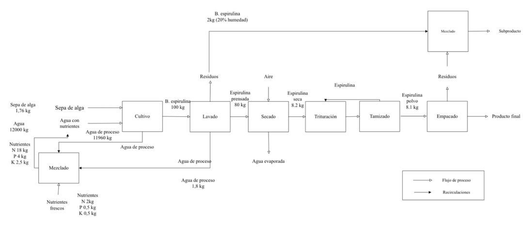
El proceso lineal que puede observarse en la Figura 1 genera pérdida de material en el pretratamiento para la eliminación de contenido de agua y microalgas que no puedan cumplir los estándares de calidad para el resto de los procesos. Esto implica una generación de residuos sin valor agregado, sin considerar la reutilización de agua de producción, que puede ser empleada y evaluada antes de la adición de macronutrientes para retornarla al cultivo. La recuperación del agua contiene nitrógeno y fósforo en un valor de 8 000 y 400 ppm, lo que implica que se puede seguir reutilizando y completar la cantidad empleada [35].
Figura 1. Diagrama de bloques del proceso lineal.

La circularidad se logra con la generación y búsqueda de procesos donde se puedan emplear los residuos como alimentación a otro proceso, como, por ejemplo, las microalgas que no pasan el control de calidad. Estas pueden ser empleadas en el tratamiento de aguas residuales de las industrias de curtiembre, donde se tiene aguas con metales pesados logrando una remoción del 99 % durante el crecimiento de las microalgas en este ambiente [36].
Figura 2. Diagrama de bloques del proceso circular para la producción de espirulina.

DISCUSIÓN
Como parte de la investigación, se analizaron los puntos críticos donde es posible introducir principios de ingeniería circular para reducir el impacto ambiental del proceso lineal. De acuerdo con Lim et al. [37], la etapa de cultivo presenta el mayor impacto ambiental, principalmente debido a la generación de aguas residuales. Por esta razón, se propone la recirculación del agua con un pretratamiento que incluya la adición de nutrientes, a fin de garantizar un crecimiento óptimo de la espirulina.
Se ha considerado, en caso de ser necesario, la mezcla de nutrientes para cumplir con los requerimientos del proceso, lo cual concuerda con lo señalado por Bermúdez et al. [38], quien indica que, tras las etapas de lavado y cosecha, el agua puede ser reutilizada en múltiples ciclos. Conforme Krishnamoorthy et al. [39], la espirulina mostró un crecimiento favorable en aguas residuales provenientes de la industria de la destilería, lo que favorece al tratamiento de aguas residuales de otros procesos y a la reducción de la contaminación ambiental global.
Además, estudios han demostrado el desarrollo exitoso de espirulina en aguas residuales de la industria de la acuicultura, como es el caso de las camaroneras, lo que representa una alternativa adicional para el uso de agua en este proceso [40, 41]. No obstante, dado que la producción de espirulina requiere condiciones específicas en cuanto a nutrientes para asegurar la calidad del producto comercial, se realizarán análisis químicos previos al ingreso del agua al sistema. Esto permitirá cuantificar las concentraciones de nutrientes presentes y, en caso necesario, poder incorporar nutrientes extra para tener la concentración apropiada antes de la recirculación.
Otro punto crítico fue identificado en el lavado que corresponde a la espirulina húmeda, y la trituración y tamizado, que corresponde a la espirulina seca. Se tiene en cuenta aquellas que no cumplan con el tamaño de grano o que no superen el control de calidad. Este residuo se podría comercializar como subproducto del proceso, lo cual se valida con lo mencionado por Meneses Barroso et al. [42] , donde se obtuvieron buenos resultados de eficiencia, incluso mayores al 85 %, en la remoción de cromo mediante espirulina viva, y en menor cantidad con espirulina muerta. Adicionalmente, la espirulina no solo permitiría la remoción, sino incluso la recuperación del cromo evitando la generación de residuos secundarios de grandes industrias, como, por ejemplo, la de curtiembre [43].
En el caso del sistema circular se utilizaron los mismos equipos; sin embargo, al considerar el uso del agua residual proveniente de otras industrias como la de camarones y la destiladora de alcohol, se incluyó la instalación de una planta de tratamiento la cual se conectará al cultivo, como se muestra en la Figura 2. De igual manera, las condiciones generales de producción son normales, es decir, van de 20 a 25 ºC y 1 atm de presión.
Para el análisis económico de los procesos, se estimaron los costos ISBL a partir de cotizaciones por catálogo de los equipos propuestos en cada proceso. A partir de este costo, se calculó el costo OSBL como el 40 % del costo ISBL y los costos de ingeniería e imprevistos como el 15 % del costo OSBL. Los costos ISBL fueron más elevados para el proceso circular debido a la incorporación de un sistema de tratamiento de aguas que además incrementa el costo en mano de obra, como se observa en la Tabla 2.
TABLA 2. Costos del proceso lineal y circular.

El concepto de costo-beneficio declara que los proyectos se consideran económicamente viables si exceden los costos calculados [44], de modo que se calculó el beneficio neto anual. El proceso circular presentó un beneficio igual a $17 324,52 mientras que el circular, gracias a ahorros en agua, nutrientes y a la venta de los residuos, ascendió a $105 044,28, como se muestra en la Tabla 3. Se debe tener en cuenta que las estimaciones de costos incluyen predicciones de producción futura que están siempre asociadas a un nivel de incertidumbre.
Los datos considerados en este estimado pueden no ser relevantes en el futuro, ya que las condiciones del mercado pueden influir directamente en los costos y los posibles flujos futuros de efectivo pueden generar modificaciones en el escenario presentado [45].
TABLA 3. Análisis económico del proceso lineal y el proceso circular.

Con base en una producción anual estimada de 3.696 kg y un precio de venta de 25,00 USD por kilogramo, —valor calculado a partir del promedio de precios de seis marcas que comercializan espirulina en polvo en el mercado nacional—, se realizó la proyección de ingresos del proceso. El análisis económico del modelo circular demostró ser completamente viable.
En la Figura 3 se puede apreciar que el primer año se tiene los costos de implementación con valores negativos por la cantidad de ingresos y la diferencia con el gasto de inversión. Al año 10 se puede ver que se empieza a tener ganancias. Por otro lado, en la Figura 4 se expresan valores positivos desde el primer año. Esto se debe a los ingresos adicionales provenientes de la venta de subproductos del proceso, así como de la recuperación de materias primas reutilizables, lo que contribuye a reducir los costos operativos.

Figura 3. Flujo de caja del proceso lineal.

Figura 4. Flujo de caja del proceso circular.
CONCLUSIONES
El cultivo de espirulina en Tumbaco tiene un gran potencial para el desarrollo de una producción sostenible y rentable. En comparación con el proceso lineal, la implementación de principios de circularidad en el proceso, como la reutilización del agua residual y el aprovechamiento de los residuos de espirulina, contribuye a minimizar el impacto ambiental y maximizar los beneficios económicos, con ganancias desde el primer año de implementación. Es necesario continuar investigando y desarrollando tecnologías para optimizar el proceso de producción circular de espirulina y ampliar las aplicaciones de este producto.
AGRADECIMIENTOS
El presente proyecto se llevó a cabo dentro del curso “Diseño e Ingeniería Circular” del programa de Maestría en Ingeniería Circular.
CONTRIBUCIONES DE LOS AUTORES
Javier Sayavedra-Delgado: conceptualización, metodología, redacción, preparación de borradores originales
Marielisa Bravo-Cordero: curación de datos, redacción, preparación de borradores originales.
Estefanía Haro-Viteri: curación de datos, redacción, preparación de borradores originales, validación, investigación.
José Álvarez-Barreto: revisión y edición.
DECLARACIÓN SOBRE EL USO DE TECNOLOGÍAS DE IA GENERATIVA Y ASISTIDA EN LA REDACCIÓN
Durante la preparación de este trabajo, los autores utilizaron GEMINI con el propósito de realizar una búsqueda avanzada de información relevante. Posteriormente, los autores revisaron y editaron el contenido según consideraron necesario, asumiendo la plena responsabilidad por la versión final del texto y su contenido publicado.
DECLARACIÓN DE DISPONIBILIDAD DE DATOS
No se generaron nuevos datos en este estudio.
CONFLICTO DE INTERÉS
Los autores declaran que no existen conflictos de intereses relacionados con el presente trabajo.
MATERIAL SUPLEMENTARIO
1 - Balance de masas

Se ha considerado la eficiencia del 85%
2 - Selección de equipos con precio

3 - Costos precios proceso lineal




4 - Costos precios proceso circular




REFERENCIAS
[1] Zuccaro, G., Yousuf, A., Pollio, A., & Steyer, J. P.(2019). Microalgae cultivation systems. In Microalgae Cultivation for Biofuels Production (pp. 11–29). Elsevier. https://doi.org/10.1016/B978-0-12-817536-1.00002-3
[2] Gutiérrez-Salmeán, G., Fabila-Castillo, L., & Chamorro-Cevallos, G.(2015). Nutritional and toxicological aspects of Spirulina (Arthrospira). Nutrición hospitalaria: Órgano oficial de la Sociedad española de nutrición parenteral y enteral (SENPE), 32(1), 34–40.
[3] Valero, T., Rodríguez, P., Ruiz, E., Ávila, J., & Varela, G. (2018). La alimentación española. Características nutricionales de los principales alimentos de nuestra dieta. Ministerio de Agricultura, Pesca y Alimentación.
[4] Becker, E. W.(2007). Micro-algae as a source of protein. Biotechnology Advances, 25(2), 207–210.
[5] Danesi, E. D. G., Rangel-Yagui, C. O., Carvalho, J. C. M., & Sato, S.(2004). Effect of reducing the light intensity on the growth and production of chlorophyll by Spirulina platensis. Biomass and Bioenergy, 26(4), 329–335.
[6] García, J. L., Vicente, M. De, & Galán, B.(2018). Presente y futuro del cultivo de las microalgas para su uso como superalimentos. Mediterráneo económico, (31), 333–350.
[7] Spolaore, P., Joannis-Cassan, C., Duran, E., & Isambert, A.(2006). Commercial applications of microalgae. Journal of bioscience and bioengineering, 101(2), 87–96.
[8] Soni, R. A., Sudhakar, K., & Rana, R. S.(2017). Spirulina – From growth to nutritional product: A review. Trends in Food Science and Technology, 69, 157–171.
[9] Hong, Y., Chen, W., Luo, X., Pang, C., Lester, E., & Wu, T. (2017). Microwave-enhanced pyrolysis of macroalgae and microalgae for syngas production. Bioresource technology, 237, 47-56.
[10] Hossain, M. N. Bin, Basu, J. K., & Mamun, M. (2015). The production of ethanol from micro-algae spirulina. Procedia Engineering, 105, 733–738.
[11] Lee, E., Jalalizadeh, M., & Zhang, Q.(2015). Growth kinetic models for microalgae cultivation: A review. Algal research, 12, 497–512. .
[12] Lafarga, T., Sánchez-Zurano, A., Villaró, S., Morillas-España, A., & Acién, G. (2021). Industrial production of spirulina as a protein source for bioactive peptide generation. Trends in Food Science & Technology, 116, 176-185.
[13] Costa, J. A. V., Freitas, B. C. B., Rosa, G. M., Moraes, L., Morais, M. G., & Mitchell, B. G. (2019). Operational and economic aspects of Spirulina-based biorefinery. Bioresource Technology, 292, 121946.
[14] Kern, J. D., Hise, A. M., Characklis, G. W., Gerlach, R., Viamajala, S., & Gardner, R. D.(2017). Using life cycle assessment and techno-economic analysis in a real options framework to inform the design of algal biofuel production facilities. Bioresource Technology, 225, 418–428.
[15] Xin, C., Addy, M. M., Zhao, J., Cheng, Y., Cheng, S., Mu, D., Liu, Y., Ding, R., Chen, P., & Ruan, R. (2016). Comprehensive techno-economic analysis of wastewater-based algal biofuel production: A case study. Bioresource Technology, 211, 584–593.
[16] Bofylatos, S. (2022). Upcycling systems design, developing a methodology through design. Sustainability, 14(2), 600.
[17] Olabi, A. G., Shehata, N., Sayed, E. T., Rodriguez, C., Anyanwu, R. C., Russell, C., & Abdelkareem, M. A. (2023). Role of microalgae in achieving sustainable development goals and circular economy. Science of The Total Environment, 854, 158689.
[18] Seider, W. D., Lewin, D. R., Seader, J. D., Widagdo, S., Gani, R., & Ng, K. M. (2016). Product and process design principles:
[19] Gil Chaves, I. D., López, J. R. G., García Zapata, J. L., Leguizamón Robayo, A., & Rodríguez Niño, G. (2016). Process analysis and simulation in chemical engineering. Springer International Publishing.
[20] Carrillo, P. C.(2019). Diseño de una planta agroindustrial para la producción de espirulina (Arthrospira platensis) en polvo en la parroquia de Pintag, cantón Quito. [Tesis de licenciatura, Universidad de Las Américas].
[21] Cruz Woo, G.(2022). Manual para el cultivo artesanal de espirulina (Arthrospira spp.) en San Salvador Atenco, México [Tesis de licenciatura, Universidad Autónoma Metropolitana Unidad Xochimilco].
[22] Ramos, L.(2019). Análisis de experiencias de mejora continua en la producción industrial de spirulina. Una revisión sistemática [Tesis de pregrado, Universidad Privada del Norte].
[23] Rodríguez, A. & Triana, F.(2006). Evaluación del pH en el cultivo de Spirulina spp. (Arthrospira) bajo condiciones de laboratorio [Tesis de pregrado, Pontificia Universidad Javeriana].
[24] Puetate, F. A. M., Insuasti, J. A. P., Revelo, D. A. B., & Soto, C. A. P. (2021). Producción de espirulina (Arthrospira platensis): una revisión. Revista Biorrefinería, 4(4).
[25] Barra Galárraga, R. F. (2013). Diseño de un fotobioreactor industrial para cultivo de Spirulina (Arthrospira platensis) [Tesis de licenciatura, Escuela Superior Politécnica del Litoral]. Repositorio ESPOL.
[26] Richmond, A. (1987). The challenge confronting industrial microagriculture: High photosynthetic efficiency in large-scale reactors. En M. A. Ragan & C. J. Bird (Eds.), Twelfth International Seaweed Symposium (Developments in Hydrobiology, vol. 41, pp. 117–121). Springer.
[27] Jiménez, C., Cossío, B. R., Labella, D., & Niell, F. X.(2002). The feasibility of industrial production of Spirulina (Arthrospira) in Southern Spain. Aquaculture, 217(1-4), 179-190.
[28] Barrón, B. L., Torres-Valencia, J. M., Chamorro-Cevallos, G., & Zúñiga-Estrada, A. (2007). Spirulina as an antiviral agent. In Spirulina in human nutrition and health (pp. 241-256). CRC Press.
[29] Belay, A. (2013). Biology and industrial production of Arthrospira (Spirulina). In A. Richmond & Q. Hu (Eds.), Handbook of microalgal culture: Applied phycology and biotechnology (2.ª ed., pp. 339–358). Wiley.
[30] Vonshak, A.(1997). Spirulina platensis (Arthrospira): Physiology, cell-biology and biotechnology. CRC Press.
[31] Villaró-Cos, S., Sánchez, J. L. G., Acién, G., & Lafarga, T. (2024). Research trends and current requirements and challenges in the industrial production of spirulina as a food source. Trends in Food Science & Technology, 143.
[32] Santillan, C.(1982). Mass production of Spirulina. Experientia, 38(1).
[33] Kumar, K. R., Mahadevaswamy, M., & Venkataraman, L. V. (1995). Storage quality of powdered cyanobacterium—spirulina platensis. Zeitschrift für Lebensmittel-Untersuchung und Forschung, 201(3), 289-292. https://doi.org/https://
[34] Tutaroğlu, S., Uslu, L., & Gündoğdu, S. (2024). Microplastic contamination of packaged spirulina products. Environmental Science and Pollution Research, 31(1), 1114-1126.
[35] Acién Fernández, F. G., Gómez-Serrano, C., & Fernández-Sevilla, J. M. (2018). Recovery of nutrients from wastewaters using microalgae. Frontiers in Sustainable Food Systems, 2, 59.
[36] Serrà, A., Artal, R., García-Amorós, J., Gómez, E., & Philippe, L. (2020). Circular zero-residue process using microalgae for efficient water decontamination, biofuel production, and carbon dioxide fixation. Chemical Engineering Journal, 388, 124278.
[37] Lim, H. R., Khoo, K. S., Chew, K. W., Chang, C. K., Munawaroh, H. S. H., Kumar, P. S., Huy, N. D., & Show, P. L. (2021). Perspective of Spirulina culture with wastewater into a sustainable circular bioeconomy. Environmental Pollution, 284.
[38] González, J. L. B., Suárez, R. S. R., González, E. C. B., & Vot, C. (2018). Desarrollo de un modelo de negocio basado en la producción de Spirulina y productos derivados. Emprendimiento e innovación Empresarial, 1(1), 129-148.
[39] Krishnamoorthy, S., Manickam, P., & Muthukaruppan, V. (2019). Evaluation of distillery wastewater treatability in a customized photobioreactor using blue-green microalgae–Laboratory and outdoor study. Journal of Environmental Management, 234, 412-423.
[40] Cardoso, L. G., Duarte, J. H., Costa, J. A. V., de Jesús Assis, D., Lemos, P. V. F., Druzian, J. I., de Souza, C. O., Nunes, I. L., & Chinalia, F. A. (2021). Spirulina sp. as a bioremediation agent for aquaculture wastewater: production of high added value compounds and estimation of theoretical biodiesel. BioEnergy Research, 14(1), 254-264.
[41] Chuntapa, B., Powtongsook, S., & Menasveta, P. (2003). Water quality control using Spirulina platensis in shrimp culture tanks. Aquaculture, 220(1-4), 355-366.
[42] Barroso, Y. M. M., Mantilla, P. A. P., & Perez, J. F. B. (2019). Remoción de cromo en aguas residuales industriales mediante el uso de biomasa de Spirulina sp, sedimentación primaria y precipitación química. Revista de investigación agraria y ambiental, 10(1), 141-152.
[43] Jácome-Pilco, C., Ballesteros, C., Rea, E., & Rea Cayambe, L. M.(2021). Microalgas en el tratamiento de aguas residuales generadas en industrias de curtiembres. Ciencia y Tecnología, 14(2), 47–55.
[44] Griffin, R. C. (1998). The fundamental principles of cost‐benefit analysis. Water resources research, 34(8), 2063-2071.
[45] Solarte, J. C. M., & Mayorga, X. S. (2014). Modelo de un sistema de costos ABC en escenarios de incertidumbre. Libre Empresa, 11(1), 171-185.
Información adicional
redalyc-journal-id: 7261